nba88看球

欢迎来到nba88看球 现在时间是:
访问旧版
当前所在位置: 主页 -- 教育教学 -- 正文
教育教学
nba88看球 学生在“简历之星”大赛中取得佳绩
发布人:储召杰发布时间:2021-05-03

 

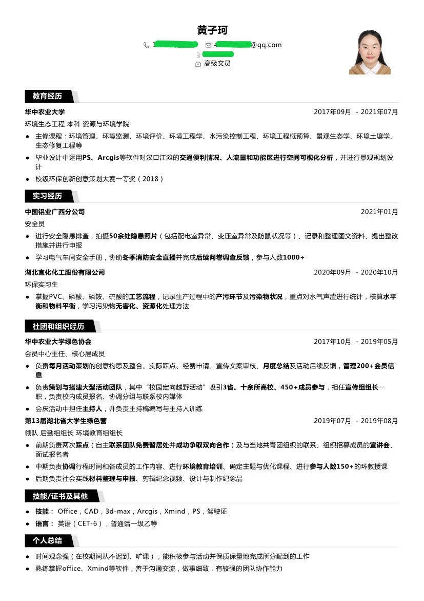
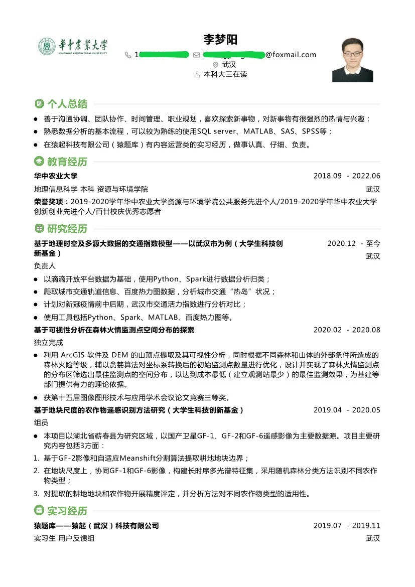
    近日,持续三周左右的 “简历之星”——个人简历制作大赛圆满落幕,校级评委综合简历内容、外观设计、效果表达三个方面对参赛作品进行层层考核与筛选,最终nba88看球 黄子珂、李梦阳、王浩森、王艺彤四位同学荣获校级决赛二等奖!

以下是获奖简历:

(黄子珂同学简历)

 

 (王艺彤同学简历)



(王浩森同学简历)

  (李梦阳同学简历)